Check out our new case study!

Oracle Human Capital Management (HCM) allows recruitment teams to have all resources in one cloud with tools and data based on roles and frequency of use to keep track of operations, hiring status, and the onboarding process.
Looking to build an integration with us?
Connect with Sales to explore our API docs and other integration resources.
Oracle Human Capital Management (HCM) allows recruitment teams to have all resources in one cloud with tools and data based on roles and frequency of use to keep track of operations, hiring status, and the onboarding process. It immerses the best mechanisms to recruit, onboard, and upskill hires while empowering HR teams to manage complex business processes, aligning people and business strategies, and setting them up for success.
The Integration between Oracle HCM and Talkpush promotes a bidirectional interaction between the two platforms, centering Talkpush as the main recruitment platform, but benefiting recruitment operations with the perks of Oracle HCM through data updates that flow between both parties.

Although there are innumerable API integration possibilities, you'll find some examples of how the connected tools can benefit your operations through an automated and personalized data flow:
Rejected/Shortlisted Candidates via Autoflow can be checked for duplicates via API; if the candidate does not exist in Oracle HCM, the system will create the Candidate Profile in Oracle HCM and move the profile to Rejected/Shortlisted. If the candidate exists, the system will update the Candidate's Profile and move the profile to Rejected/Shortlisted.
The integration of Talkpush & Oracle HCM offers a wholesome experience for candidates throughout the entirety of the application process cycle while consistently boosting your company's workflow. We'll be able to send data to Oracle HCM that will allow us to do things like:
At Talkpush, we focus on providing candidates the experience they deserve; by doing so, we make sure your talent pool floods by qualified prospects and the hires you make are the ones your business needs.
By prioritizing the candidate experience, we provide a complementary solution to Oracle HCM, which is why this integration is valuable. The ease of applying for a job through their preferred social media and messaging platforms is what will have candidates knocking on your door.
We interact with applicants using the most popular digital channels (WhatsApp, Facebook Messenger, email, and so on), taking into account regional and role-specific candidate behavior. Additionally, we've invested our resources in artificial intelligence (AI) that ensures a human-like and engaging experience for potential hires.
In simple words: Integrating Talkpush with Oracle HCM allows you to sit back, relax, and let the talent speak.
A client is recruiting bilingual customer support agents; they collaborate with an Assessment Vendor to ensure candidates' English levels meet their standards.
The startup uses Oracle, and they have requested Talkpush to assist them in integrating with the software while still assessing their candidates' English skills.
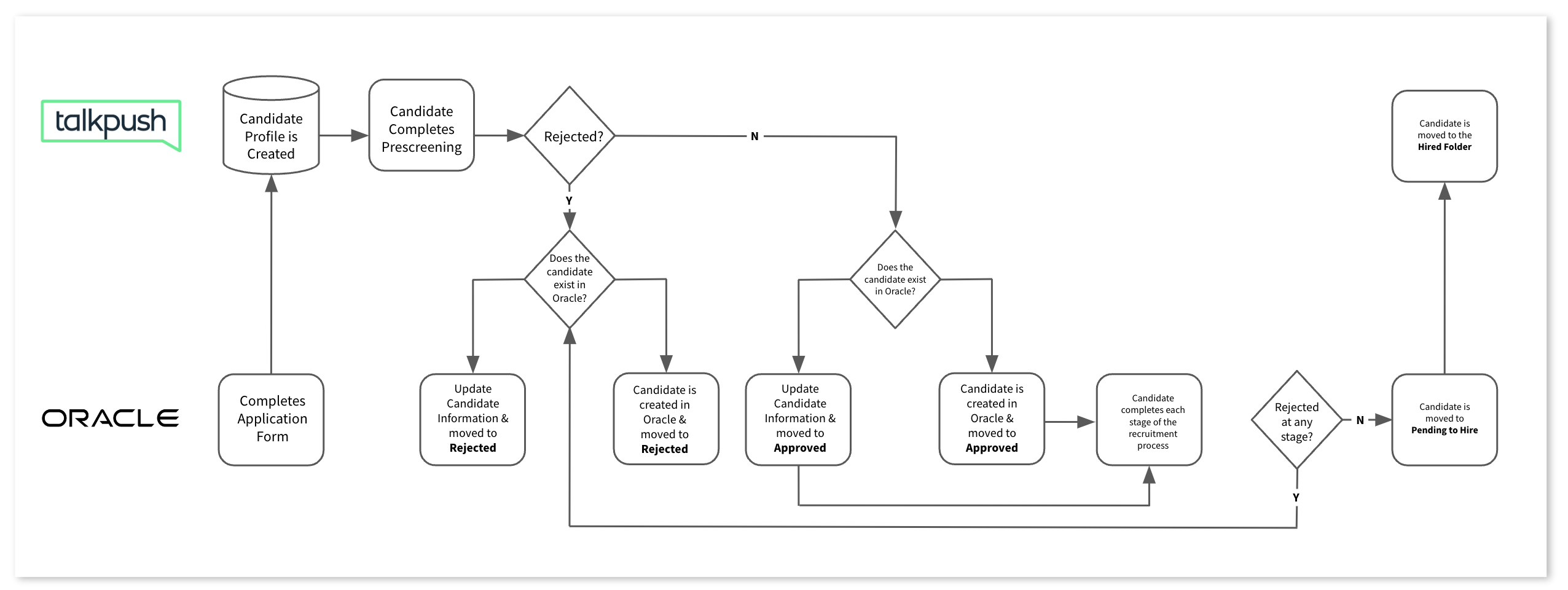
Talkpush delivers the final flow, which is depicted in highly simplified terms in the diagram below:

This high-level flow shows a use case for an integration with Oracle HCM, where we have automatic data flows between applications once a movement has been made on either side. This integration contemplates a middle layer of validation, wherein candidate records are checked from Talkpush to Oracle HCM to prevent duplicate applications or data loss between parties (candidates from Talkpush will also be in Oracle HCM).

When you integrate with Oracle HCM, you'll get a dedicated tab with all your integration specifications. In the image below, we can see the Job Openings from Oracle HCM in the Talkpush UI with their corresponding ID.
The Update Feed button allows you to force a refresh on the data coming from Oracle HCM.

The list of Job Openings on the Oracle HCM tab will be readily available on the Campaign Settings configurations to connect any Talkpush Campaign to an Oracle HCM Job Opening. When the Campaign and Job Opening are connected (1-1), the integration is activated, allowing the two platforms to talk to each other according to the terms agreed with your integration partner in Talkpush.
Available in Campaign Settings > Main Settings > Job Requisition
